客观结构化考试(OSCE)在注册护士中的应用及效果:一项整合性综述
The use and effect of OSCES in post-registration nurses:
An integrative review
文章讯息:

研究背景
客观结构化考试(Objective structured clinical examinations,OSCE)是标准化、结构化的临床实践能力评价方法。它包括多个任务站点,评估者通过观察医学生在临床模拟情景中的表现,评价其临床技能。目前OSCE已广泛用于医学生学历教育,但在注册护士教育中运用较少。本综述旨在分析OSCE在注册护士教育中的应用和有效性情况。
研究方法
采用Whit-more和Knafl’s五步法对文献进行综合回顾:问题识别、文献检索、数据评价、数据分析、结果报告。
2.1 问题识别
OSCE如何用于注册护士教育?OSCE对注册护士的学习有什么影响?注册护士如何看待OSCE?
2.2 文献检索
检索关键词:OSCE或OSCA或objective structured clinical examination 和nursing 非 undergraduate。检索数据库:CINHAL和MEDLINE。纳入标准:(1)发表语言为英文;(2)发表时间2009年至2020年,检索日期截止2020年1月31日;(3)发表在同行评审的期刊上;(4)内容关注OSCE在注册护士教育中的使用。排除标准:(1)针对本科生或医生设计的OSCE研究;(2)研究方案、会议论文、综述、或书籍等类型文献。检索结果:共检索到203篇文献,经重复文献剔除和全文阅读筛选,最终19项研究被纳入评估。
2.3 数据评价
由两名独立评审员评审研究质量:采用Joanna Briggs Institute文献质量评估工具评价质性研究、量性研究质量;采用混合方法研究质量评估工具 (Mixed Methods Appraisal Tool , MMAT)评价混合方法研究质量。最终评分百分比达到要求的16项研究被纳入分析。
2.4数据分析
提取各研究的数据信息、对关键结果进行编码,对共性结果及问题进行分类,同时抓取新主题。
研究结果
3.1 文献情况
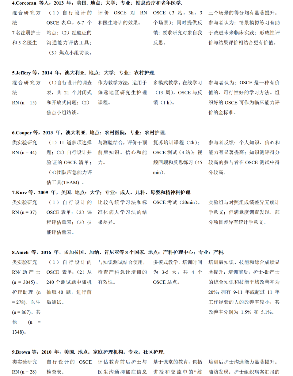
从16项研究看,OSCE可用于注册护士的学习和/或评估。研究场所:大学6项、乡村医院2项、急症医院2项、社区医院1项和未知1项。研究样本量为7~3045不等。其他详情见表1。




3.2主题
共提炼三个主题:(1)OSCE在注册护士教育中的应用;(2)OSCE不仅仅是考试,还能强化学习;(3)感受到的OSCE的作用。
3.2.1 OSCE在注册护士教育中的应用
OSCE被广泛应用于注册护士教育,时间8分钟~3小时不等。7项研究未报道OSCE时间。4项研究将OSCE作为独立的教学工具,并将促进反思和反馈纳入OSCE设计,12项研究将OSCE可用于综合技能评估。7项研究将OSCE同时作为学习和评估工具(形成性评估), 9项研究将OSCE用作总结性评估工具。10项研究使用了多个站点(2~10)。9项研究将OSCE和多选题结合,评估研究对象知识水平和临床技能。
3.2.2 OSCE不仅仅是考试,还能强化学习
OSCE不仅被用于终结性考试,还被用于教育干预。研究提示,研究对象知识水平、自我效能感、沟通能力、信心提升。有研究报道,OSCE组临床技能的提升率高于临床实践组。因此,OSCE不仅是一种考试,还有助于强化参与者的学习。
3.2.3 感受到的OSCE的作用
8项研究探究了参与者的体验和感受。大部分参与者肯定OSCE的作用:如帮助他们与病人互动、满足个人学习需要、免于威胁、更贴近实际等。与传统教育相比,参与者对OSCE的满意度更高。部分参与者反馈在OSCE中经历了压力或焦虑。考官也反馈:OSCE难区分由压力和参考对象自身能力差异导致的结果差异。总体上,目前有关OSCE压力的研究有限,对参与者成绩及表现的影响仍未知。
研究结论
OSCE是受到注册护士认同的学习和评估工具,能够提高注册护士的学习满意度和自我效能。有关OSCE在注册后护士教育中的作用,目前证据仍然有限,需进一步采用随机对照试验,探索OSCE效果,探讨从OSCE中获得的知识是否会转化为临床实践。
本综述对OSCE在注册护士教育中的应用进行了系统、全面的回顾和分析,结果可为护士继续教育使用OSCE提供启发和参考。但需注意,护士继续教育与本科护理教育不同,前者更关注专科知识和技能。因此,注册护士教育的OSCE设计不能完全照搬本科教学的模式。建议护理管理者和教育者,在遵循OSCE普遍设计原则基础上,进行适应性修改;此外,从文献报道看,OSCE有特定的优点,但其设计没有固定的模式,其站点、时长、应用场景设计呈现多样化,OSCE对时间、师资、资源等的要求也较高。因此,在注册护士教育中开展OSCE需要结合实际情景,审慎设计考核内容和目标人群,以保障其在注册护士教育考核中的科学性、针对性和有效性。本综述也提示,目前有关注册护士教育中运用OSCE的证据还较少,建议护理管理者和教育者开展高水平研究,为OSCE在注册护士教育中的使用提供高质量证据。

陈凤姣,主管护师
硕士研究生
血液内科专科副护士长

探索教学真谛·展现教学魅力
受医院“大刊论文解读”启发,护理部毕业后教育科特开设“教学论文荐读”专栏,拟邀请优秀师资骨干,精选在国内外发表的优秀教学论文,对论文的背景、方法、成果进行介绍,分享阅读心得,搭建全院临床护理师资读教学论文、品教学论文、用教学论文的学术交流平台。
他山之石,可以攻玉。我们期待通过专栏,帮助临床护理师资学习先进的教学理念与方法,积极开展教学创新和教学研究,提升临床护理教学质量和水平。后期,我们还将搭建院内临床教学创新分享平台,促进院内护理临床教学交流。
我们每迈出的每一步革新,都希望与您一路并肩同行。
护理部毕业后教育科
2020年3月19日
● 版权声明 ●
● 本文内容最终解释归四川大学华西医院护理部所有,未经授权不得转载。
● <护理教学论文荐读>封面版权归四川大学华西医院宣传部所有,未经授权不得修改、转载。
● 华西护理毕业后教育信息门户倡导尊重和保护知识产权。欢迎转载。本站内容及图片仅供参考、学习使用,不为盈利且不作为诊断、医疗根据。
作者
:陈凤姣
发布时间
:2022-06-24
0次
客观结构化考试(OSCE)在注册护士中的应用及效果:一项整合性综述
The use and effect of OSCES in post-registration nurses:
An integrative review
文章讯息:

研究背景
客观结构化考试(Objective structured clinical examinations,OSCE)是标准化、结构化的临床实践能力评价方法。它包括多个任务站点,评估者通过观察医学生在临床模拟情景中的表现,评价其临床技能。目前OSCE已广泛用于医学生学历教育,但在注册护士教育中运用较少。本综述旨在分析OSCE在注册护士教育中的应用和有效性情况。
研究方法
采用Whit-more和Knafl’s五步法对文献进行综合回顾:问题识别、文献检索、数据评价、数据分析、结果报告。
2.1 问题识别
OSCE如何用于注册护士教育?OSCE对注册护士的学习有什么影响?注册护士如何看待OSCE?
2.2 文献检索
检索关键词:OSCE或OSCA或objective structured clinical examination 和nursing 非 undergraduate。检索数据库:CINHAL和MEDLINE。纳入标准:(1)发表语言为英文;(2)发表时间2009年至2020年,检索日期截止2020年1月31日;(3)发表在同行评审的期刊上;(4)内容关注OSCE在注册护士教育中的使用。排除标准:(1)针对本科生或医生设计的OSCE研究;(2)研究方案、会议论文、综述、或书籍等类型文献。检索结果:共检索到203篇文献,经重复文献剔除和全文阅读筛选,最终19项研究被纳入评估。
2.3 数据评价
由两名独立评审员评审研究质量:采用Joanna Briggs Institute文献质量评估工具评价质性研究、量性研究质量;采用混合方法研究质量评估工具 (Mixed Methods Appraisal Tool , MMAT)评价混合方法研究质量。最终评分百分比达到要求的16项研究被纳入分析。
2.4数据分析
提取各研究的数据信息、对关键结果进行编码,对共性结果及问题进行分类,同时抓取新主题。
研究结果
3.1 文献情况
从16项研究看,OSCE可用于注册护士的学习和/或评估。研究场所:大学6项、乡村医院2项、急症医院2项、社区医院1项和未知1项。研究样本量为7~3045不等。其他详情见表1。




3.2主题
共提炼三个主题:(1)OSCE在注册护士教育中的应用;(2)OSCE不仅仅是考试,还能强化学习;(3)感受到的OSCE的作用。
3.2.1 OSCE在注册护士教育中的应用
OSCE被广泛应用于注册护士教育,时间8分钟~3小时不等。7项研究未报道OSCE时间。4项研究将OSCE作为独立的教学工具,并将促进反思和反馈纳入OSCE设计,12项研究将OSCE可用于综合技能评估。7项研究将OSCE同时作为学习和评估工具(形成性评估), 9项研究将OSCE用作总结性评估工具。10项研究使用了多个站点(2~10)。9项研究将OSCE和多选题结合,评估研究对象知识水平和临床技能。
3.2.2 OSCE不仅仅是考试,还能强化学习
OSCE不仅被用于终结性考试,还被用于教育干预。研究提示,研究对象知识水平、自我效能感、沟通能力、信心提升。有研究报道,OSCE组临床技能的提升率高于临床实践组。因此,OSCE不仅是一种考试,还有助于强化参与者的学习。
3.2.3 感受到的OSCE的作用
8项研究探究了参与者的体验和感受。大部分参与者肯定OSCE的作用:如帮助他们与病人互动、满足个人学习需要、免于威胁、更贴近实际等。与传统教育相比,参与者对OSCE的满意度更高。部分参与者反馈在OSCE中经历了压力或焦虑。考官也反馈:OSCE难区分由压力和参考对象自身能力差异导致的结果差异。总体上,目前有关OSCE压力的研究有限,对参与者成绩及表现的影响仍未知。
研究结论
OSCE是受到注册护士认同的学习和评估工具,能够提高注册护士的学习满意度和自我效能。有关OSCE在注册后护士教育中的作用,目前证据仍然有限,需进一步采用随机对照试验,探索OSCE效果,探讨从OSCE中获得的知识是否会转化为临床实践。
本综述对OSCE在注册护士教育中的应用进行了系统、全面的回顾和分析,结果可为护士继续教育使用OSCE提供启发和参考。但需注意,护士继续教育与本科护理教育不同,前者更关注专科知识和技能。因此,注册护士教育的OSCE设计不能完全照搬本科教学的模式。建议护理管理者和教育者,在遵循OSCE普遍设计原则基础上,进行适应性修改;此外,从文献报道看,OSCE有特定的优点,但其设计没有固定的模式,其站点、时长、应用场景设计呈现多样化,OSCE对时间、师资、资源等的要求也较高。因此,在注册护士教育中开展OSCE需要结合实际情景,审慎设计考核内容和目标人群,以保障其在注册护士教育考核中的科学性、针对性和有效性。本综述也提示,目前有关注册护士教育中运用OSCE的证据还较少,建议护理管理者和教育者开展高水平研究,为OSCE在注册护士教育中的使用提供高质量证据。

陈凤姣,主管护师
硕士研究生
血液内科专科副护士长

探索教学真谛·展现教学魅力
受医院“大刊论文解读”启发,护理部毕业后教育科特开设“教学论文荐读”专栏,拟邀请优秀师资骨干,精选在国内外发表的优秀教学论文,对论文的背景、方法、成果进行介绍,分享阅读心得,搭建全院临床护理师资读教学论文、品教学论文、用教学论文的学术交流平台。
他山之石,可以攻玉。我们期待通过专栏,帮助临床护理师资学习先进的教学理念与方法,积极开展教学创新和教学研究,提升临床护理教学质量和水平。后期,我们还将搭建院内临床教学创新分享平台,促进院内护理临床教学交流。
我们每迈出的每一步革新,都希望与您一路并肩同行。
护理部毕业后教育科
2020年3月19日
● 版权声明 ●
● 本文内容最终解释归四川大学华西医院护理部所有,未经授权不得转载。
● <护理教学论文荐读>封面版权归四川大学华西医院宣传部所有,未经授权不得修改、转载。
● 华西护理毕业后教育信息门户倡导尊重和保护知识产权。欢迎转载。本站内容及图片仅供参考、学习使用,不为盈利且不作为诊断、医疗根据。
作者
:陈凤姣
发布时间
:2022-06-24
0次
客观结构化考试(OSCE)在注册护士中的应用及效果:一项整合性综述
The use and effect of OSCES in post-registration nurses:
An integrative review
文章讯息:

研究背景
客观结构化考试(Objective structured clinical examinations,OSCE)是标准化、结构化的临床实践能力评价方法。它包括多个任务站点,评估者通过观察医学生在临床模拟情景中的表现,评价其临床技能。目前OSCE已广泛用于医学生学历教育,但在注册护士教育中运用较少。本综述旨在分析OSCE在注册护士教育中的应用和有效性情况。
研究方法
采用Whit-more和Knafl’s五步法对文献进行综合回顾:问题识别、文献检索、数据评价、数据分析、结果报告。
2.1 问题识别
OSCE如何用于注册护士教育?OSCE对注册护士的学习有什么影响?注册护士如何看待OSCE?
2.2 文献检索
检索关键词:OSCE或OSCA或objective structured clinical examination 和nursing 非 undergraduate。检索数据库:CINHAL和MEDLINE。纳入标准:(1)发表语言为英文;(2)发表时间2009年至2020年,检索日期截止2020年1月31日;(3)发表在同行评审的期刊上;(4)内容关注OSCE在注册护士教育中的使用。排除标准:(1)针对本科生或医生设计的OSCE研究;(2)研究方案、会议论文、综述、或书籍等类型文献。检索结果:共检索到203篇文献,经重复文献剔除和全文阅读筛选,最终19项研究被纳入评估。
2.3 数据评价
由两名独立评审员评审研究质量:采用Joanna Briggs Institute文献质量评估工具评价质性研究、量性研究质量;采用混合方法研究质量评估工具 (Mixed Methods Appraisal Tool , MMAT)评价混合方法研究质量。最终评分百分比达到要求的16项研究被纳入分析。
2.4数据分析
提取各研究的数据信息、对关键结果进行编码,对共性结果及问题进行分类,同时抓取新主题。
研究结果
3.1 文献情况
从16项研究看,OSCE可用于注册护士的学习和/或评估。研究场所:大学6项、乡村医院2项、急症医院2项、社区医院1项和未知1项。研究样本量为7~3045不等。其他详情见表1。




3.2主题
共提炼三个主题:(1)OSCE在注册护士教育中的应用;(2)OSCE不仅仅是考试,还能强化学习;(3)感受到的OSCE的作用。
3.2.1 OSCE在注册护士教育中的应用
OSCE被广泛应用于注册护士教育,时间8分钟~3小时不等。7项研究未报道OSCE时间。4项研究将OSCE作为独立的教学工具,并将促进反思和反馈纳入OSCE设计,12项研究将OSCE可用于综合技能评估。7项研究将OSCE同时作为学习和评估工具(形成性评估), 9项研究将OSCE用作总结性评估工具。10项研究使用了多个站点(2~10)。9项研究将OSCE和多选题结合,评估研究对象知识水平和临床技能。
3.2.2 OSCE不仅仅是考试,还能强化学习
OSCE不仅被用于终结性考试,还被用于教育干预。研究提示,研究对象知识水平、自我效能感、沟通能力、信心提升。有研究报道,OSCE组临床技能的提升率高于临床实践组。因此,OSCE不仅是一种考试,还有助于强化参与者的学习。
3.2.3 感受到的OSCE的作用
8项研究探究了参与者的体验和感受。大部分参与者肯定OSCE的作用:如帮助他们与病人互动、满足个人学习需要、免于威胁、更贴近实际等。与传统教育相比,参与者对OSCE的满意度更高。部分参与者反馈在OSCE中经历了压力或焦虑。考官也反馈:OSCE难区分由压力和参考对象自身能力差异导致的结果差异。总体上,目前有关OSCE压力的研究有限,对参与者成绩及表现的影响仍未知。
研究结论
OSCE是受到注册护士认同的学习和评估工具,能够提高注册护士的学习满意度和自我效能。有关OSCE在注册后护士教育中的作用,目前证据仍然有限,需进一步采用随机对照试验,探索OSCE效果,探讨从OSCE中获得的知识是否会转化为临床实践。
本综述对OSCE在注册护士教育中的应用进行了系统、全面的回顾和分析,结果可为护士继续教育使用OSCE提供启发和参考。但需注意,护士继续教育与本科护理教育不同,前者更关注专科知识和技能。因此,注册护士教育的OSCE设计不能完全照搬本科教学的模式。建议护理管理者和教育者,在遵循OSCE普遍设计原则基础上,进行适应性修改;此外,从文献报道看,OSCE有特定的优点,但其设计没有固定的模式,其站点、时长、应用场景设计呈现多样化,OSCE对时间、师资、资源等的要求也较高。因此,在注册护士教育中开展OSCE需要结合实际情景,审慎设计考核内容和目标人群,以保障其在注册护士教育考核中的科学性、针对性和有效性。本综述也提示,目前有关注册护士教育中运用OSCE的证据还较少,建议护理管理者和教育者开展高水平研究,为OSCE在注册护士教育中的使用提供高质量证据。

陈凤姣,主管护师
硕士研究生
血液内科专科副护士长

探索教学真谛·展现教学魅力
受医院“大刊论文解读”启发,护理部毕业后教育科特开设“教学论文荐读”专栏,拟邀请优秀师资骨干,精选在国内外发表的优秀教学论文,对论文的背景、方法、成果进行介绍,分享阅读心得,搭建全院临床护理师资读教学论文、品教学论文、用教学论文的学术交流平台。
他山之石,可以攻玉。我们期待通过专栏,帮助临床护理师资学习先进的教学理念与方法,积极开展教学创新和教学研究,提升临床护理教学质量和水平。后期,我们还将搭建院内临床教学创新分享平台,促进院内护理临床教学交流。
我们每迈出的每一步革新,都希望与您一路并肩同行。
护理部毕业后教育科
2020年3月19日
● 版权声明 ●
● 本文内容最终解释归四川大学华西医院护理部所有,未经授权不得转载。
● <护理教学论文荐读>封面版权归四川大学华西医院宣传部所有,未经授权不得修改、转载。
● 华西护理毕业后教育信息门户倡导尊重和保护知识产权。欢迎转载。本站内容及图片仅供参考、学习使用,不为盈利且不作为诊断、医疗根据。