ChatGPT辅助护理程序培训对护生问题解决能力、人工智能态度及临床胜任力的影响:一项单盲随机对照研究
The impact of ChatGPT training in the nursing process on nursing students’ problem-solving skills, attitudes towards artificial intelligence, competency, and satisfaction levels: Single-blind randomized controlled study
文章讯息:

研究背景
人工智能(AI)技术正在重塑护理教育模式,为培养未来护理人才提供全新解决方案。护理程序作为护理教育的核心内容,其系统化实践对培养护生临床决策、问题解决和批判性思维能力至关重要。然而,传统教学方法在帮助护生掌握这一复杂流程时往往效果有限,亟需创新教学手段。以ChatGPT为代表的AI技术为护理教育带来重要突破。这些工具通过提供即时反馈、个性化学习支持和交互式临床情境模拟,显著提升了护生的学习效率。研究表明,AI辅助教学不仅能巩固理论知识,更能增强护生的临床信心和胜任力,帮助其更快适应数字化医疗环境。通过案例分析、循证信息检索等功能,护生得以在安全环境中反复练习复杂临床决策,为真实工作场景做好准备。
然而由于AI的复杂性以及涉及的道德伦理问题,护生可能对AI持消极态度,直接限制AI的有效使用。因此,改善护生对AI的消极态度并鼓励其使用AI至关重要。此外,以往AI工具融合护理教育的研究多基于准实验性、非实验性或描述性研究设计,评价结果单一,缺乏全面的评价框架。针对以往研究缺陷,本研究旨在评估在护理程序教学中,ChatGPT辅助培训对护理本科生问题解决能力、对AI的态度、护理程序相关能力、满意度的影响,并为AI在护理教育中的发展提供具体建议。
研究方法
2.1 研究设计
研究为前后测量的平行随机对照试验。
2.2 研究对象
本研究以2024年2月至6月春季学期某高校护理学院全日制本科三年级护生为研究对象。采用G*Power 3.1.9.4软件进行样本量估算,确定最小样本量为92人(每组46人)。
纳入标准:全日制护理专业三年级本科学生;已完成护理程序相关基础理论和实践培训;知情同意参与本研究。
排除标准:之前接受过ChatGPT或与护理程序相关的其他AI培训;从其他大学转入的学生。
研究初期共筛查175名符合年级条件的学生,经评估:7人不符合纳入标准,68人拒绝参加,中途退出4人,最终纳入96人。通过基于网络的随机数生成器,使用简单随机化以1:1的比例被随机分配到ChatGPT培训组(干预组48人)或标准教育组(对照组48人)。
2.3 干预措施
本研究的两组课程均由同一位教师授课。该教师为护理教育专任教师,同时具备人工智能教育背景,长期开展护理教育与AI融合方向的学术研究,擅长将AI工具应用于教学与临床实践。
对照组:接受课程设计的标准护理程序教育。
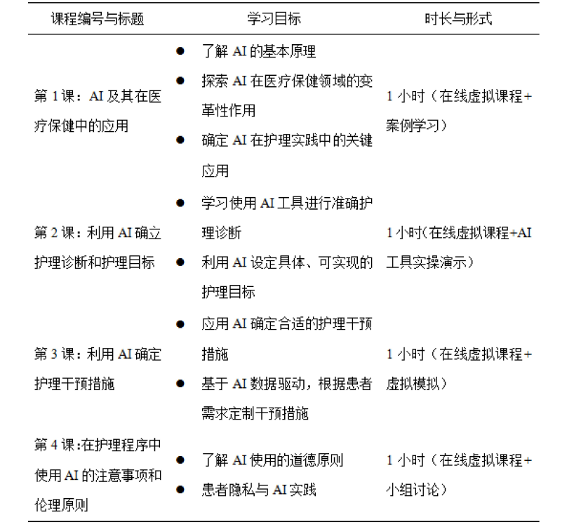
干预组:在常规教学基础上,额外参与“人工智能融合护理程序培训计划”(Artificial Intelligence Integrated Nursing Process Training Program, AINT-P)。该培训为期4周,学生被随机分成10–12人/组,每组每周接受1小时在线指导。具体培训方案见表1。
表1 人工智能整合护理程序培训方案

2.4 资料收集
由独立研究人员在干预前(T0)和干预后(T1)两个时间点进行数据收集。工具包括:
(1)护生基本信息表(Nursing Student Information Form, NSIF) 用于采集研究对象的人口学特征和人工智能使用经验,该表格由研究团队开发,仅在基线调查时使用。
(2)问题解决问卷(Problem-Solving Inventory, PSI) 用于评估护生问题解决能力,包含35个条目,涵盖问题解决信心、接近-回避风格和个人控制三个维度,采用6级Likert量表评分。其中,14个条目需反向计分,3个条目不参与总分计算,最终得分区间为32-192分,量表得分越低,表明问题解决能力越强。量表具有较好的信度(Cronbach's α=0.72-0.90)。
(3)人工智能态度量表(the General Attitudes towards Artificial Intelligence Scale, GAAIS) 用于评估护生对AI技术的态度倾向,包含20个条目,分为积极态度(12条目)和消极态度(8条目)两个维度,采用5级Likert量表评分,消极态度维度的条目需要反向计分,量表信度良好(Cronbach's α=0.82-0.94)
(4) 护理程序能力表(Nursing Process Competency Form,NPCF) 采用视觉模拟评分法,要求护生自评其护理程序能力,评分范围为0到10分,“0”表示“无法胜任”,“10”表示“非常能胜任”。
(5)满意度评估表(Satisfaction Assessment Form, SAF) 同样采用视觉模拟评分法,评估护生对培训的满意程度。评分范围为0-10分。“0”表示“完全不满意”,“10”表示“非常满意”。
2.5 数据分析
本研究采用SPSS 26.0统计软件进行数据分析。采用描述性统计呈现学生特征与结局指标:连续变量以均数±标准差(Mean±SD)表示,分类变量以频数(百分比)呈现。组间比较采用独立样本t检验,组内比较采用配对t检验,分类变量比较采用卡方检验。双侧p<0.05为统计学显著性阈值。
2.6 研究伦理
研究已获机构伦理委员会批准。
研究结果
3.1 基本资料
共有96名学生参加了研究,其中干预组48名,对照组48名,研究对象平均年龄为21.47岁,80.2%的参与者为女性。半数学生报告曾使用过ChatGPT。两组在年龄、性别或ChatGPT使用情况方面均无统计学差异(p > 0.05),详见表2。
表2 护生基本信息

3.2 结局指标
结果详情见表3。基线数据分析显示,干预组与对照组在问题解决能力、AI态度及护理程序能力等指标上均无统计学差异(p > 0.05),表明两组具有可比性。
干预后评估结果显示:在问题解决能力方面,干预组总分显著低于对照组(91.5±12.98 vs 102.23±16.73,P = 0.004),表明AI培训有效提升了护生的问题解决能力。AI态度评估中,干预组积极态度得分显著高于对照组(49.06±7.57 vs 41.10±10.85,P = 0.001),而消极态度得分显著降低(22.21±6.73 vs 26.63±5.01,P = 0.001)。在专业能力方面,干预组护理程序能力评分显著提升(7.25±1.08 vs 6.27±1.33,P = 0.001),而对照组未见明显变化(5.63±1.50 vs 6.02±1.10,P = 0.148)。此外,干预组对培训的满意度评分显著高于对照组(7.25±1.08 vs 5.52±1.50,P = 0.001)。
表3 两组结局指标比较

讨论
本研究表明,人工智能辅助的护理程序培训通过智能情景模拟、实时反馈和案例训练等方式,能够显著提升护生的临床决策能力、问题解决能力及自我效能感,与其他AI融合护理教学的研究结果一致。
融合ChatGPT的培训模式能正向促进学员对AI工具的理解及接受度,增强了其使用ChatGPT等新兴AI工具的意愿。
同时,在使用ChatGPT等AI工具时应注意道德及伦理原则的培训,确保在护理实践中理性使用AI。
本研究局限性包括样本来源单一、未控制学习者个体差异因素、缺乏有效施盲、评价方法单一、缺乏过程评价及长效评价机制等。
5结论
本研究证实,将ChatGPT应用于护理程序培训有助于提升护生的问题解决能力、改善其对人工智能的态度、增强护理程序相关胜任力,并显著提高学习满意度。
在医疗健康与人工智能融合发展的背景下,本研究探讨了ChatGPT在护理程序教学中的应用价值,为护理教育改革提供了新思路。
研究表明,人工智能辅助的护理程序培训通过智能情景模拟、实时反馈和案例训练等方式,能够显著提升护生的临床决策能力与问题解决能力。同时,这种培训模式有效加深了学员对AI工具的理解,增强了其使用ChatGPT等人工智能工具的意愿。目前,我国护理教育体系在AI培训方面仍存在明显不足。无论是护理专业全日制教育、毕业后教育还是继续教育,均未将人工智能系统培训纳入常规课程体系。这导致绝大多数护理专业学生和临床护士缺乏必要的AI应用能力,在医疗健康领域智能化发展的趋势下面临职业发展挑战。因此,建议将人工智能应用培训作为基础性课程纳入护理教育体系,特别是整合到护士毕业后教育和继续教育项目中,以提升护理人员的数字素养,助力复合型护理人才培养。
护理教育者需注意,AI融合护理教育变革具有双面性,需要平衡技术与人文关怀。一方面,护理教育者需要适应时代新角色,拥抱变革,整合AI工具反哺护理教育,从知识传授者转变为学习引导者以及AI工具应用专家。另一方面,需警惕学生过度依赖AI工具而削弱批判性思维和独立解决问题的能力。同时,坚守护理人文价值的核心,以培养专业技能与人文素养并重的护理人才为目标,确保AI工具服务于护理教育本质。
如讨论所示,本研究存在局限性,未来研究需要在更广泛的人群中验证培训效果,并建立更完善的评价体系。
推荐人

樊溶榕,硕士,护师
病区十,呼吸危重症医学科第90护理单元

审核人:冯梅、朱晶
探索教学真谛·展现教学魅力
受医院“大刊论文解读”启发,护理部毕业后教育科特开设“教学论文荐读”专栏,拟邀请优秀师资骨干,精选在国内外发表的优秀教学论文,对论文的背景、方法、成果进行介绍,分享阅读心得,搭建全院临床护理师资读教学论文、品教学论文、用教学论文的学术交流平台。
他山之石,可以攻玉。我们期待通过专栏,帮助临床护理师资学习先进的教学理念与方法,积极开展教学创新和教学研究,提升临床护理教学质量和水平。后期,我们还将搭建院内临床教学创新分享平台,促进院内护理临床教学交流。
我们每迈出的每一步革新,都希望与您一路并肩同行。
护理部毕业后教育科
2020年3月19日
● 版权声明 ●
● 本文内容最终解释归四川大学华西医院护理部所有,未经授权不得转载。
● <护理教学论文荐读>封面版权归四川大学华西医院宣传部所有,未经授权不得修改、转载。
● 华西护理毕业后教育信息门户倡导尊重和保护知识产权。欢迎转载。本站内容及图片仅供参考、学习使用,不为盈利且不作为诊断、医疗根据。
作者
:樊溶榕
发布时间
:2025-10-22
0次
ChatGPT辅助护理程序培训对护生问题解决能力、人工智能态度及临床胜任力的影响:一项单盲随机对照研究
The impact of ChatGPT training in the nursing process on nursing students’ problem-solving skills, attitudes towards artificial intelligence, competency, and satisfaction levels: Single-blind randomized controlled study
文章讯息:

研究背景
人工智能(AI)技术正在重塑护理教育模式,为培养未来护理人才提供全新解决方案。护理程序作为护理教育的核心内容,其系统化实践对培养护生临床决策、问题解决和批判性思维能力至关重要。然而,传统教学方法在帮助护生掌握这一复杂流程时往往效果有限,亟需创新教学手段。以ChatGPT为代表的AI技术为护理教育带来重要突破。这些工具通过提供即时反馈、个性化学习支持和交互式临床情境模拟,显著提升了护生的学习效率。研究表明,AI辅助教学不仅能巩固理论知识,更能增强护生的临床信心和胜任力,帮助其更快适应数字化医疗环境。通过案例分析、循证信息检索等功能,护生得以在安全环境中反复练习复杂临床决策,为真实工作场景做好准备。
然而由于AI的复杂性以及涉及的道德伦理问题,护生可能对AI持消极态度,直接限制AI的有效使用。因此,改善护生对AI的消极态度并鼓励其使用AI至关重要。此外,以往AI工具融合护理教育的研究多基于准实验性、非实验性或描述性研究设计,评价结果单一,缺乏全面的评价框架。针对以往研究缺陷,本研究旨在评估在护理程序教学中,ChatGPT辅助培训对护理本科生问题解决能力、对AI的态度、护理程序相关能力、满意度的影响,并为AI在护理教育中的发展提供具体建议。
研究方法
2.1 研究设计
研究为前后测量的平行随机对照试验。
2.2 研究对象
本研究以2024年2月至6月春季学期某高校护理学院全日制本科三年级护生为研究对象。采用G*Power 3.1.9.4软件进行样本量估算,确定最小样本量为92人(每组46人)。
纳入标准:全日制护理专业三年级本科学生;已完成护理程序相关基础理论和实践培训;知情同意参与本研究。
排除标准:之前接受过ChatGPT或与护理程序相关的其他AI培训;从其他大学转入的学生。
研究初期共筛查175名符合年级条件的学生,经评估:7人不符合纳入标准,68人拒绝参加,中途退出4人,最终纳入96人。通过基于网络的随机数生成器,使用简单随机化以1:1的比例被随机分配到ChatGPT培训组(干预组48人)或标准教育组(对照组48人)。
2.3 干预措施
本研究的两组课程均由同一位教师授课。该教师为护理教育专任教师,同时具备人工智能教育背景,长期开展护理教育与AI融合方向的学术研究,擅长将AI工具应用于教学与临床实践。
对照组:接受课程设计的标准护理程序教育。
干预组:在常规教学基础上,额外参与“人工智能融合护理程序培训计划”(Artificial Intelligence Integrated Nursing Process Training Program, AINT-P)。该培训为期4周,学生被随机分成10–12人/组,每组每周接受1小时在线指导。具体培训方案见表1。
表1 人工智能整合护理程序培训方案

2.4 资料收集
由独立研究人员在干预前(T0)和干预后(T1)两个时间点进行数据收集。工具包括:
(1)护生基本信息表(Nursing Student Information Form, NSIF) 用于采集研究对象的人口学特征和人工智能使用经验,该表格由研究团队开发,仅在基线调查时使用。
(2)问题解决问卷(Problem-Solving Inventory, PSI) 用于评估护生问题解决能力,包含35个条目,涵盖问题解决信心、接近-回避风格和个人控制三个维度,采用6级Likert量表评分。其中,14个条目需反向计分,3个条目不参与总分计算,最终得分区间为32-192分,量表得分越低,表明问题解决能力越强。量表具有较好的信度(Cronbach's α=0.72-0.90)。
(3)人工智能态度量表(the General Attitudes towards Artificial Intelligence Scale, GAAIS) 用于评估护生对AI技术的态度倾向,包含20个条目,分为积极态度(12条目)和消极态度(8条目)两个维度,采用5级Likert量表评分,消极态度维度的条目需要反向计分,量表信度良好(Cronbach's α=0.82-0.94)
(4) 护理程序能力表(Nursing Process Competency Form,NPCF) 采用视觉模拟评分法,要求护生自评其护理程序能力,评分范围为0到10分,“0”表示“无法胜任”,“10”表示“非常能胜任”。
(5)满意度评估表(Satisfaction Assessment Form, SAF) 同样采用视觉模拟评分法,评估护生对培训的满意程度。评分范围为0-10分。“0”表示“完全不满意”,“10”表示“非常满意”。
2.5 数据分析
本研究采用SPSS 26.0统计软件进行数据分析。采用描述性统计呈现学生特征与结局指标:连续变量以均数±标准差(Mean±SD)表示,分类变量以频数(百分比)呈现。组间比较采用独立样本t检验,组内比较采用配对t检验,分类变量比较采用卡方检验。双侧p<0.05为统计学显著性阈值。
2.6 研究伦理
研究已获机构伦理委员会批准。
研究结果
3.1 基本资料
共有96名学生参加了研究,其中干预组48名,对照组48名,研究对象平均年龄为21.47岁,80.2%的参与者为女性。半数学生报告曾使用过ChatGPT。两组在年龄、性别或ChatGPT使用情况方面均无统计学差异(p > 0.05),详见表2。
表2 护生基本信息

3.2 结局指标
结果详情见表3。基线数据分析显示,干预组与对照组在问题解决能力、AI态度及护理程序能力等指标上均无统计学差异(p > 0.05),表明两组具有可比性。
干预后评估结果显示:在问题解决能力方面,干预组总分显著低于对照组(91.5±12.98 vs 102.23±16.73,P = 0.004),表明AI培训有效提升了护生的问题解决能力。AI态度评估中,干预组积极态度得分显著高于对照组(49.06±7.57 vs 41.10±10.85,P = 0.001),而消极态度得分显著降低(22.21±6.73 vs 26.63±5.01,P = 0.001)。在专业能力方面,干预组护理程序能力评分显著提升(7.25±1.08 vs 6.27±1.33,P = 0.001),而对照组未见明显变化(5.63±1.50 vs 6.02±1.10,P = 0.148)。此外,干预组对培训的满意度评分显著高于对照组(7.25±1.08 vs 5.52±1.50,P = 0.001)。
表3 两组结局指标比较

讨论
本研究表明,人工智能辅助的护理程序培训通过智能情景模拟、实时反馈和案例训练等方式,能够显著提升护生的临床决策能力、问题解决能力及自我效能感,与其他AI融合护理教学的研究结果一致。
融合ChatGPT的培训模式能正向促进学员对AI工具的理解及接受度,增强了其使用ChatGPT等新兴AI工具的意愿。
同时,在使用ChatGPT等AI工具时应注意道德及伦理原则的培训,确保在护理实践中理性使用AI。
本研究局限性包括样本来源单一、未控制学习者个体差异因素、缺乏有效施盲、评价方法单一、缺乏过程评价及长效评价机制等。
5结论
本研究证实,将ChatGPT应用于护理程序培训有助于提升护生的问题解决能力、改善其对人工智能的态度、增强护理程序相关胜任力,并显著提高学习满意度。
在医疗健康与人工智能融合发展的背景下,本研究探讨了ChatGPT在护理程序教学中的应用价值,为护理教育改革提供了新思路。
研究表明,人工智能辅助的护理程序培训通过智能情景模拟、实时反馈和案例训练等方式,能够显著提升护生的临床决策能力与问题解决能力。同时,这种培训模式有效加深了学员对AI工具的理解,增强了其使用ChatGPT等人工智能工具的意愿。目前,我国护理教育体系在AI培训方面仍存在明显不足。无论是护理专业全日制教育、毕业后教育还是继续教育,均未将人工智能系统培训纳入常规课程体系。这导致绝大多数护理专业学生和临床护士缺乏必要的AI应用能力,在医疗健康领域智能化发展的趋势下面临职业发展挑战。因此,建议将人工智能应用培训作为基础性课程纳入护理教育体系,特别是整合到护士毕业后教育和继续教育项目中,以提升护理人员的数字素养,助力复合型护理人才培养。
护理教育者需注意,AI融合护理教育变革具有双面性,需要平衡技术与人文关怀。一方面,护理教育者需要适应时代新角色,拥抱变革,整合AI工具反哺护理教育,从知识传授者转变为学习引导者以及AI工具应用专家。另一方面,需警惕学生过度依赖AI工具而削弱批判性思维和独立解决问题的能力。同时,坚守护理人文价值的核心,以培养专业技能与人文素养并重的护理人才为目标,确保AI工具服务于护理教育本质。
如讨论所示,本研究存在局限性,未来研究需要在更广泛的人群中验证培训效果,并建立更完善的评价体系。
推荐人

樊溶榕,硕士,护师
病区十,呼吸危重症医学科第90护理单元

审核人:冯梅、朱晶
探索教学真谛·展现教学魅力
受医院“大刊论文解读”启发,护理部毕业后教育科特开设“教学论文荐读”专栏,拟邀请优秀师资骨干,精选在国内外发表的优秀教学论文,对论文的背景、方法、成果进行介绍,分享阅读心得,搭建全院临床护理师资读教学论文、品教学论文、用教学论文的学术交流平台。
他山之石,可以攻玉。我们期待通过专栏,帮助临床护理师资学习先进的教学理念与方法,积极开展教学创新和教学研究,提升临床护理教学质量和水平。后期,我们还将搭建院内临床教学创新分享平台,促进院内护理临床教学交流。
我们每迈出的每一步革新,都希望与您一路并肩同行。
护理部毕业后教育科
2020年3月19日
● 版权声明 ●
● 本文内容最终解释归四川大学华西医院护理部所有,未经授权不得转载。
● <护理教学论文荐读>封面版权归四川大学华西医院宣传部所有,未经授权不得修改、转载。
● 华西护理毕业后教育信息门户倡导尊重和保护知识产权。欢迎转载。本站内容及图片仅供参考、学习使用,不为盈利且不作为诊断、医疗根据。
作者
:樊溶榕
发布时间
:2025-10-22
0次
ChatGPT辅助护理程序培训对护生问题解决能力、人工智能态度及临床胜任力的影响:一项单盲随机对照研究
The impact of ChatGPT training in the nursing process on nursing students’ problem-solving skills, attitudes towards artificial intelligence, competency, and satisfaction levels: Single-blind randomized controlled study
文章讯息:

研究背景
人工智能(AI)技术正在重塑护理教育模式,为培养未来护理人才提供全新解决方案。护理程序作为护理教育的核心内容,其系统化实践对培养护生临床决策、问题解决和批判性思维能力至关重要。然而,传统教学方法在帮助护生掌握这一复杂流程时往往效果有限,亟需创新教学手段。以ChatGPT为代表的AI技术为护理教育带来重要突破。这些工具通过提供即时反馈、个性化学习支持和交互式临床情境模拟,显著提升了护生的学习效率。研究表明,AI辅助教学不仅能巩固理论知识,更能增强护生的临床信心和胜任力,帮助其更快适应数字化医疗环境。通过案例分析、循证信息检索等功能,护生得以在安全环境中反复练习复杂临床决策,为真实工作场景做好准备。
然而由于AI的复杂性以及涉及的道德伦理问题,护生可能对AI持消极态度,直接限制AI的有效使用。因此,改善护生对AI的消极态度并鼓励其使用AI至关重要。此外,以往AI工具融合护理教育的研究多基于准实验性、非实验性或描述性研究设计,评价结果单一,缺乏全面的评价框架。针对以往研究缺陷,本研究旨在评估在护理程序教学中,ChatGPT辅助培训对护理本科生问题解决能力、对AI的态度、护理程序相关能力、满意度的影响,并为AI在护理教育中的发展提供具体建议。
研究方法
2.1 研究设计
研究为前后测量的平行随机对照试验。
2.2 研究对象
本研究以2024年2月至6月春季学期某高校护理学院全日制本科三年级护生为研究对象。采用G*Power 3.1.9.4软件进行样本量估算,确定最小样本量为92人(每组46人)。
纳入标准:全日制护理专业三年级本科学生;已完成护理程序相关基础理论和实践培训;知情同意参与本研究。
排除标准:之前接受过ChatGPT或与护理程序相关的其他AI培训;从其他大学转入的学生。
研究初期共筛查175名符合年级条件的学生,经评估:7人不符合纳入标准,68人拒绝参加,中途退出4人,最终纳入96人。通过基于网络的随机数生成器,使用简单随机化以1:1的比例被随机分配到ChatGPT培训组(干预组48人)或标准教育组(对照组48人)。
2.3 干预措施
本研究的两组课程均由同一位教师授课。该教师为护理教育专任教师,同时具备人工智能教育背景,长期开展护理教育与AI融合方向的学术研究,擅长将AI工具应用于教学与临床实践。
对照组:接受课程设计的标准护理程序教育。
干预组:在常规教学基础上,额外参与“人工智能融合护理程序培训计划”(Artificial Intelligence Integrated Nursing Process Training Program, AINT-P)。该培训为期4周,学生被随机分成10–12人/组,每组每周接受1小时在线指导。具体培训方案见表1。
表1 人工智能整合护理程序培训方案

2.4 资料收集
由独立研究人员在干预前(T0)和干预后(T1)两个时间点进行数据收集。工具包括:
(1)护生基本信息表(Nursing Student Information Form, NSIF) 用于采集研究对象的人口学特征和人工智能使用经验,该表格由研究团队开发,仅在基线调查时使用。
(2)问题解决问卷(Problem-Solving Inventory, PSI) 用于评估护生问题解决能力,包含35个条目,涵盖问题解决信心、接近-回避风格和个人控制三个维度,采用6级Likert量表评分。其中,14个条目需反向计分,3个条目不参与总分计算,最终得分区间为32-192分,量表得分越低,表明问题解决能力越强。量表具有较好的信度(Cronbach's α=0.72-0.90)。
(3)人工智能态度量表(the General Attitudes towards Artificial Intelligence Scale, GAAIS) 用于评估护生对AI技术的态度倾向,包含20个条目,分为积极态度(12条目)和消极态度(8条目)两个维度,采用5级Likert量表评分,消极态度维度的条目需要反向计分,量表信度良好(Cronbach's α=0.82-0.94)
(4) 护理程序能力表(Nursing Process Competency Form,NPCF) 采用视觉模拟评分法,要求护生自评其护理程序能力,评分范围为0到10分,“0”表示“无法胜任”,“10”表示“非常能胜任”。
(5)满意度评估表(Satisfaction Assessment Form, SAF) 同样采用视觉模拟评分法,评估护生对培训的满意程度。评分范围为0-10分。“0”表示“完全不满意”,“10”表示“非常满意”。
2.5 数据分析
本研究采用SPSS 26.0统计软件进行数据分析。采用描述性统计呈现学生特征与结局指标:连续变量以均数±标准差(Mean±SD)表示,分类变量以频数(百分比)呈现。组间比较采用独立样本t检验,组内比较采用配对t检验,分类变量比较采用卡方检验。双侧p<0.05为统计学显著性阈值。
2.6 研究伦理
研究已获机构伦理委员会批准。
研究结果
3.1 基本资料
共有96名学生参加了研究,其中干预组48名,对照组48名,研究对象平均年龄为21.47岁,80.2%的参与者为女性。半数学生报告曾使用过ChatGPT。两组在年龄、性别或ChatGPT使用情况方面均无统计学差异(p > 0.05),详见表2。
表2 护生基本信息

3.2 结局指标
结果详情见表3。基线数据分析显示,干预组与对照组在问题解决能力、AI态度及护理程序能力等指标上均无统计学差异(p > 0.05),表明两组具有可比性。
干预后评估结果显示:在问题解决能力方面,干预组总分显著低于对照组(91.5±12.98 vs 102.23±16.73,P = 0.004),表明AI培训有效提升了护生的问题解决能力。AI态度评估中,干预组积极态度得分显著高于对照组(49.06±7.57 vs 41.10±10.85,P = 0.001),而消极态度得分显著降低(22.21±6.73 vs 26.63±5.01,P = 0.001)。在专业能力方面,干预组护理程序能力评分显著提升(7.25±1.08 vs 6.27±1.33,P = 0.001),而对照组未见明显变化(5.63±1.50 vs 6.02±1.10,P = 0.148)。此外,干预组对培训的满意度评分显著高于对照组(7.25±1.08 vs 5.52±1.50,P = 0.001)。
表3 两组结局指标比较

讨论
本研究表明,人工智能辅助的护理程序培训通过智能情景模拟、实时反馈和案例训练等方式,能够显著提升护生的临床决策能力、问题解决能力及自我效能感,与其他AI融合护理教学的研究结果一致。
融合ChatGPT的培训模式能正向促进学员对AI工具的理解及接受度,增强了其使用ChatGPT等新兴AI工具的意愿。
同时,在使用ChatGPT等AI工具时应注意道德及伦理原则的培训,确保在护理实践中理性使用AI。
本研究局限性包括样本来源单一、未控制学习者个体差异因素、缺乏有效施盲、评价方法单一、缺乏过程评价及长效评价机制等。
5结论
本研究证实,将ChatGPT应用于护理程序培训有助于提升护生的问题解决能力、改善其对人工智能的态度、增强护理程序相关胜任力,并显著提高学习满意度。
在医疗健康与人工智能融合发展的背景下,本研究探讨了ChatGPT在护理程序教学中的应用价值,为护理教育改革提供了新思路。
研究表明,人工智能辅助的护理程序培训通过智能情景模拟、实时反馈和案例训练等方式,能够显著提升护生的临床决策能力与问题解决能力。同时,这种培训模式有效加深了学员对AI工具的理解,增强了其使用ChatGPT等人工智能工具的意愿。目前,我国护理教育体系在AI培训方面仍存在明显不足。无论是护理专业全日制教育、毕业后教育还是继续教育,均未将人工智能系统培训纳入常规课程体系。这导致绝大多数护理专业学生和临床护士缺乏必要的AI应用能力,在医疗健康领域智能化发展的趋势下面临职业发展挑战。因此,建议将人工智能应用培训作为基础性课程纳入护理教育体系,特别是整合到护士毕业后教育和继续教育项目中,以提升护理人员的数字素养,助力复合型护理人才培养。
护理教育者需注意,AI融合护理教育变革具有双面性,需要平衡技术与人文关怀。一方面,护理教育者需要适应时代新角色,拥抱变革,整合AI工具反哺护理教育,从知识传授者转变为学习引导者以及AI工具应用专家。另一方面,需警惕学生过度依赖AI工具而削弱批判性思维和独立解决问题的能力。同时,坚守护理人文价值的核心,以培养专业技能与人文素养并重的护理人才为目标,确保AI工具服务于护理教育本质。
如讨论所示,本研究存在局限性,未来研究需要在更广泛的人群中验证培训效果,并建立更完善的评价体系。
推荐人

樊溶榕,硕士,护师
病区十,呼吸危重症医学科第90护理单元

审核人:冯梅、朱晶
探索教学真谛·展现教学魅力
受医院“大刊论文解读”启发,护理部毕业后教育科特开设“教学论文荐读”专栏,拟邀请优秀师资骨干,精选在国内外发表的优秀教学论文,对论文的背景、方法、成果进行介绍,分享阅读心得,搭建全院临床护理师资读教学论文、品教学论文、用教学论文的学术交流平台。
他山之石,可以攻玉。我们期待通过专栏,帮助临床护理师资学习先进的教学理念与方法,积极开展教学创新和教学研究,提升临床护理教学质量和水平。后期,我们还将搭建院内临床教学创新分享平台,促进院内护理临床教学交流。
我们每迈出的每一步革新,都希望与您一路并肩同行。
护理部毕业后教育科
2020年3月19日
● 版权声明 ●
● 本文内容最终解释归四川大学华西医院护理部所有,未经授权不得转载。
● <护理教学论文荐读>封面版权归四川大学华西医院宣传部所有,未经授权不得修改、转载。
● 华西护理毕业后教育信息门户倡导尊重和保护知识产权。欢迎转载。本站内容及图片仅供参考、学习使用,不为盈利且不作为诊断、医疗根据。