一、项目背景
肺癌作为我国发病率与死亡率最高的恶性肿瘤,其诊疗与护理已步入“精准化、多学科、全周期”的新阶段。传统进修培训模式受限于单一科室技能传授,难以覆盖肺癌患者从诊断到康复的全流程照护,也无法满足当前对“复合型专科护理人才”的迫切需求。
为突破这一局限,四川大学华西医院肺癌中心依托成熟的肺癌患者全程管理体系及涵盖胸外科、肿瘤内科、放疗科、影像科、病理科、康复科、临床营养科、心理科、中医科及护理学科的多学科协作(MDT)团队,以CIPP评估模型(Context, Input, Process, Product)为理论框架,构建了以“学员需求为核心、专病MDT特色为支撑、人文关怀为底色”的系统性肺癌护理进修教育新范式,旨在为全国肺癌专科护理人才培养提供可借鉴的“华西肺癌中心护理进修教育方案”。

图1 肺癌中心医护团队
二、项目开展
模型筑基,锚定高质量培训目标
肺癌护理的复杂性体现在两方面:一是诊疗环节涉及外科手术、化疗、放疗、靶向治疗、免疫治疗等多技术领域,需跨学科协同;二是照护过程覆盖患者术前评估、术中配合、术后康复、治疗不良反应管理、营养支持、心理疏导、中医协同施治及长期随访,需全周期介入。这对进修护士的 “系统思维” 与 “整合能力” 提出了极高要求。
CIPP模型是美国学者斯塔弗尔比姆提出的一种决策导向型评价模型,涵盖背景(Context)、输入(Input)、过程(Process)和成果(Product)四个维度(见图2)。将CIPP评估模型与肺癌诊疗全流程特性深度耦合,构建 “评估-设计-实施-验证”科学闭环,通过四维联动推动质量与效能提升,系统解决传统培训中“目标模糊-评估缺失”痛点(见表1):通过背景评估精准识别需求,输入评估优化专病 MDT 资源配置,过程评估动态把控全流程教学质量,成果评估验证培训实效。CIPP模型不仅为项目设计提供了理论支撑,更成为确保培训 “高质量、高契合度、高转化性” 的关键路径。
项目明确培训目标,即培养能独立承担肺癌患者 “全周期、多维度” 照护的专科护士。学员除掌握临床护理核心技能外,还需具备与康复、营养、中医等多学科团队协作的能力,能将人文照护素养内化为自身的专业实践。

图2 CIPP模型图
表1 基于CIPP模型的肺癌护理教学设计

需求导向,精准定位培训维度
(Context 背景评估)
2.1 需求调研全覆盖
通过线上问卷(覆盖全国30余省、市、自治区的基层及三甲医院)、电话访谈(重点面向三甲医院肿瘤科护士长及骨干)及往届学员反馈,精准聚焦学员在肺癌MDT协作流程、肺康复实操、全程化管理、营养与心理干预、中医护理技术等核心内容中的学习需求,特别关注学员在参与多学科团队高效协作实践中的痛点。
2.2 机构及个体需要差异的考量
精准识别学员、机构、患者三维需求,完成三维锚定精准课程设计。
(1)学员维度 分析往期学员数据,提炼基层护士痛点(如靶向治疗皮疹护理、免疫性肺炎识别)。
(2)机构维度 对接区域医疗中心建设需求(如县域医院重点发展安宁疗护、快速康复)。
(3)患者维度 引用2024年华西肺癌中心调研数据(心理支持需求率达92%,营养干预缺口达65%)。
资源整合,构建精准化课程体系
(Input 输入评估)
3.1 课程设计强融合
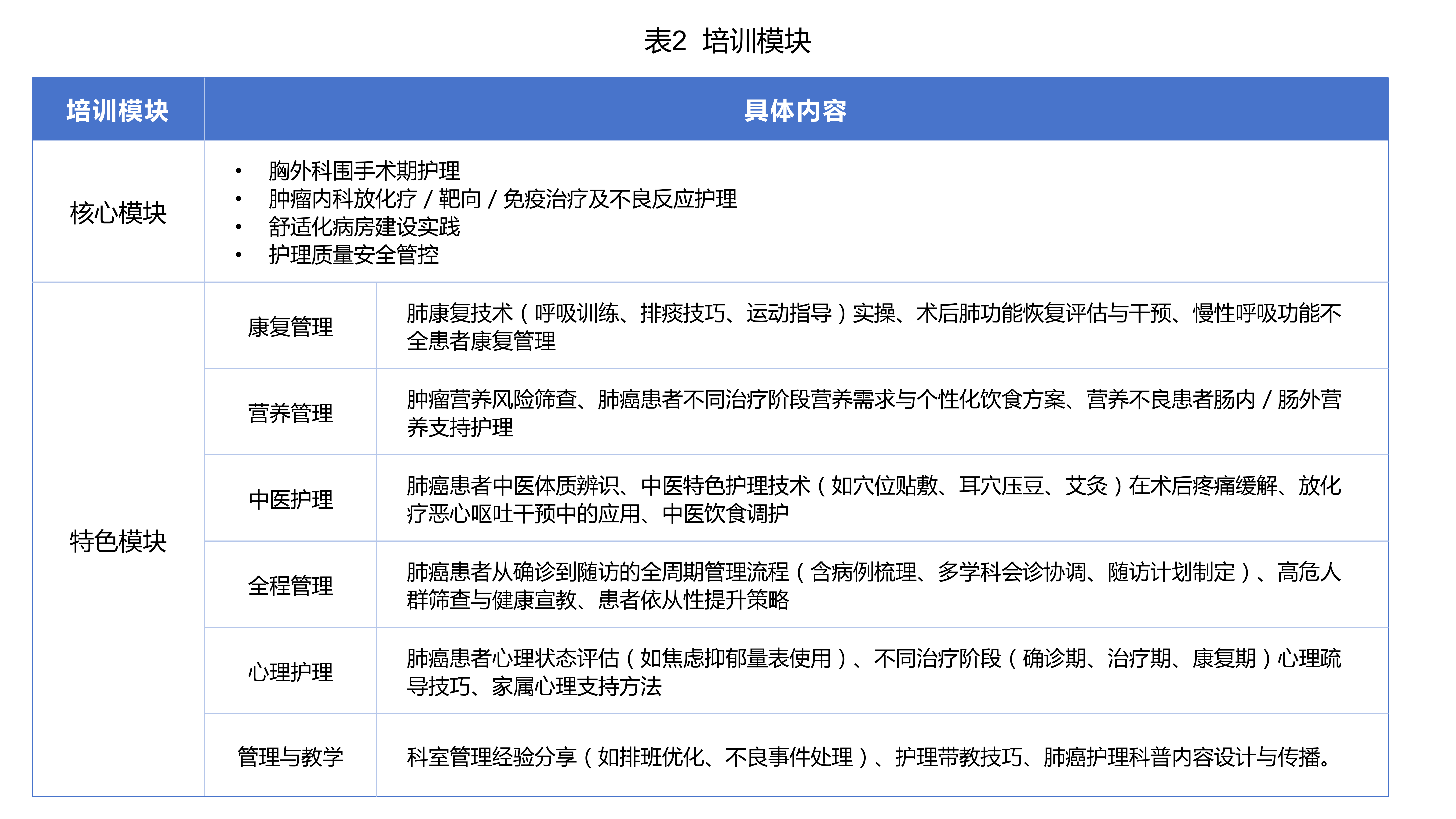
结合肺癌诊疗最新进展(如靶向药物不良反应管理、免疫治疗相关护理)与中心专病优势,将课程分为 “核心必修模块 + 特色选修模块” 两大模块,明确纳入康复、营养、中医、全程管理等全流程维度(见表2)。
表2 培训模块

3.2 多学科团队师资整合
专门设置 “专病 MDT 沉浸式学习单元”,由康复师、营养医师、全程管理师、中医师与医护团队共同参与教学。
表3 专病MDT沉浸式学习单元

多元教学,打造沉浸式实践课堂
(Process 过程评估)
4.1 知行合一:推动理论向临床能力转化
为避免 “学用脱节”,项目将CIPP评估模型与情景沉浸式学习整合,构建 “场景观摩 - 理论奠基 - 实操验证” 的三维教学体系,学员通过深临临床场景,在全程管理师、康复师、中医师/中医护士、营养医师的带领下进行理论学习及实操练习。
理论学习采用 “专家授课 + 案例解析” 模式,特别邀请康复科医师讲解肺康复原理、营养科医师分析肿瘤营养代谢特点、中医师解读中医护理理论、全程管理师分享全周期管理经验,结合临床典型病例拆解多维度照护要点。实操验证实行 “导师负责制 + 多学科联合指导”:为每位学员配备 1 名专科护士导师,同时联合多学科专家提供专项指导,确保学员掌握 “可复制、可推广” 的临床技能。
表4 “场景观摩-理论奠基-实操验证”三维教学体系

4.1 案例为擎:强化 MDT 协作与全周期思维
以“临床真实病例”为核心,采用 PBL(问题导向学习)模式设计教学任务。通过引入真实病案,以问题为驱动,重点围绕“专病MDT协作机制”和“全流程护理处置”等关键维度展开深度研讨,融入康复指导、营养支持、中医干预及全程化管理等多维度全流程要素,强化学员对患者整体照护的理解,全面提升学员在复杂临床场景中的综合应对能力和实践素养。

图3 PBL导向型案例
4.3 人文筑基:让关怀贯穿学习全流程
项目将 “人文关怀” 从 “理念” 转化为 “制度化举措”,让学员在感受温暖的同时,提升自身人文照护素养:
(1)入科有温度 举办欢迎仪式,除介绍科室文化与医护团队外,特邀MDT团队成员与学员面对面交流,配备“进修学习包”,助力学员快速融入专病 MDT 团队。
(2)学习有支持 定期组织 “多学科学习交流会”(学员可向康复师、营养医师、中医师等提问解惑),为异地学员协调住宿、提供生活便利。
(3)心理有疏导 定期组织巴林特小组活动,由阳光天使护士指导学员进行情绪管理与压力调适。
(4)出科有仪式 举行结业典礼,为学员颁发荣誉证书与纪念品,组织“学习感悟分享会”,邀请MDT团队成员参加,让学员带着 “成就感” 与 “归属感” 返程。

图4 进修结业合影
四、项目成效(Product 成果评估)
截至 2025 年 8 月,来自全国的进修护士学员满意度持续提升(见图5):培训内容契合需求度达97%,其中康复、营养、中医、全程管理模块的满意度均超 97%,教学形式认可度达 96%,临床适用性评价达 96%,授课师资(含康复师、营养医师、中医师、全程管理师)满意度达 98%;培训期间学员认知、技能与人文素养三个维度均取得显著成效:认知层面,学员能清晰描述肺癌全流程MDT协作流程,学员比例由培训前的28%大幅提升至96%;技能层面,90%学员已掌握肺康复实操等关键技术并具备院内推广能力,85%的学员能独立制定肺癌患者全周期随访计划;人文素养方面,93%学员认为巴林特小组能有效缓解工作压力,学员通过系列人文关怀活动增强了职业认同感。
项目的成功实施,推动肺癌中心专病 MDT 护理模式向全国辐射:进修学员人数占比逐年提升;多名学员返程后,在本院筹建“肺癌专病中心”过程中发挥重要作用,同时不断将 “华西专病 MDT 经验” 转化为 “本地实践”。

图5 2022-2024年培训满意度调查结果
撰稿人 陈林
图 片 温江第8护理单元(肺癌中心病房)
审核人 李洪娟
探索教学真谛·展现教学魅力
为促进我院临床护理教学创新,护理部毕业后教育科在开设“教学论文荐读”专栏的基础上增设“护理教学创新项目推荐”一栏,供全院师生学习、借鉴。
“微光精神,创新改变”。我们期待通过专栏,激发临床护理教师思维,促进各科开展教学创新,不断提升临床护理教学质量和水平。
护理部毕业后教育科
2020年6月10日
● 版权声明 ●
● 本文内容最终解释归四川大学华西医院护理部所有,未经授权不得转载。
● <护理教学创新项目推荐>封面版权归四川大学华西医院宣传部所有,未经授权不得修改、转载。
作者
:温江第8护理单元(肺癌中心病房)
发布时间
:2025-11-19
0次
一、项目背景
肺癌作为我国发病率与死亡率最高的恶性肿瘤,其诊疗与护理已步入“精准化、多学科、全周期”的新阶段。传统进修培训模式受限于单一科室技能传授,难以覆盖肺癌患者从诊断到康复的全流程照护,也无法满足当前对“复合型专科护理人才”的迫切需求。
为突破这一局限,四川大学华西医院肺癌中心依托成熟的肺癌患者全程管理体系及涵盖胸外科、肿瘤内科、放疗科、影像科、病理科、康复科、临床营养科、心理科、中医科及护理学科的多学科协作(MDT)团队,以CIPP评估模型(Context, Input, Process, Product)为理论框架,构建了以“学员需求为核心、专病MDT特色为支撑、人文关怀为底色”的系统性肺癌护理进修教育新范式,旨在为全国肺癌专科护理人才培养提供可借鉴的“华西肺癌中心护理进修教育方案”。

图1 肺癌中心医护团队
二、项目开展
模型筑基,锚定高质量培训目标
肺癌护理的复杂性体现在两方面:一是诊疗环节涉及外科手术、化疗、放疗、靶向治疗、免疫治疗等多技术领域,需跨学科协同;二是照护过程覆盖患者术前评估、术中配合、术后康复、治疗不良反应管理、营养支持、心理疏导、中医协同施治及长期随访,需全周期介入。这对进修护士的 “系统思维” 与 “整合能力” 提出了极高要求。
CIPP模型是美国学者斯塔弗尔比姆提出的一种决策导向型评价模型,涵盖背景(Context)、输入(Input)、过程(Process)和成果(Product)四个维度(见图2)。将CIPP评估模型与肺癌诊疗全流程特性深度耦合,构建 “评估-设计-实施-验证”科学闭环,通过四维联动推动质量与效能提升,系统解决传统培训中“目标模糊-评估缺失”痛点(见表1):通过背景评估精准识别需求,输入评估优化专病 MDT 资源配置,过程评估动态把控全流程教学质量,成果评估验证培训实效。CIPP模型不仅为项目设计提供了理论支撑,更成为确保培训 “高质量、高契合度、高转化性” 的关键路径。
项目明确培训目标,即培养能独立承担肺癌患者 “全周期、多维度” 照护的专科护士。学员除掌握临床护理核心技能外,还需具备与康复、营养、中医等多学科团队协作的能力,能将人文照护素养内化为自身的专业实践。

图2 CIPP模型图
表1 基于CIPP模型的肺癌护理教学设计

需求导向,精准定位培训维度
(Context 背景评估)
2.1 需求调研全覆盖
通过线上问卷(覆盖全国30余省、市、自治区的基层及三甲医院)、电话访谈(重点面向三甲医院肿瘤科护士长及骨干)及往届学员反馈,精准聚焦学员在肺癌MDT协作流程、肺康复实操、全程化管理、营养与心理干预、中医护理技术等核心内容中的学习需求,特别关注学员在参与多学科团队高效协作实践中的痛点。
2.2 机构及个体需要差异的考量
精准识别学员、机构、患者三维需求,完成三维锚定精准课程设计。
(1)学员维度 分析往期学员数据,提炼基层护士痛点(如靶向治疗皮疹护理、免疫性肺炎识别)。
(2)机构维度 对接区域医疗中心建设需求(如县域医院重点发展安宁疗护、快速康复)。
(3)患者维度 引用2024年华西肺癌中心调研数据(心理支持需求率达92%,营养干预缺口达65%)。
资源整合,构建精准化课程体系
(Input 输入评估)
3.1 课程设计强融合
结合肺癌诊疗最新进展(如靶向药物不良反应管理、免疫治疗相关护理)与中心专病优势,将课程分为 “核心必修模块 + 特色选修模块” 两大模块,明确纳入康复、营养、中医、全程管理等全流程维度(见表2)。
表2 培训模块

3.2 多学科团队师资整合
专门设置 “专病 MDT 沉浸式学习单元”,由康复师、营养医师、全程管理师、中医师与医护团队共同参与教学。
表3 专病MDT沉浸式学习单元

多元教学,打造沉浸式实践课堂
(Process 过程评估)
4.1 知行合一:推动理论向临床能力转化
为避免 “学用脱节”,项目将CIPP评估模型与情景沉浸式学习整合,构建 “场景观摩 - 理论奠基 - 实操验证” 的三维教学体系,学员通过深临临床场景,在全程管理师、康复师、中医师/中医护士、营养医师的带领下进行理论学习及实操练习。
理论学习采用 “专家授课 + 案例解析” 模式,特别邀请康复科医师讲解肺康复原理、营养科医师分析肿瘤营养代谢特点、中医师解读中医护理理论、全程管理师分享全周期管理经验,结合临床典型病例拆解多维度照护要点。实操验证实行 “导师负责制 + 多学科联合指导”:为每位学员配备 1 名专科护士导师,同时联合多学科专家提供专项指导,确保学员掌握 “可复制、可推广” 的临床技能。
表4 “场景观摩-理论奠基-实操验证”三维教学体系

4.1 案例为擎:强化 MDT 协作与全周期思维
以“临床真实病例”为核心,采用 PBL(问题导向学习)模式设计教学任务。通过引入真实病案,以问题为驱动,重点围绕“专病MDT协作机制”和“全流程护理处置”等关键维度展开深度研讨,融入康复指导、营养支持、中医干预及全程化管理等多维度全流程要素,强化学员对患者整体照护的理解,全面提升学员在复杂临床场景中的综合应对能力和实践素养。

图3 PBL导向型案例
4.3 人文筑基:让关怀贯穿学习全流程
项目将 “人文关怀” 从 “理念” 转化为 “制度化举措”,让学员在感受温暖的同时,提升自身人文照护素养:
(1)入科有温度 举办欢迎仪式,除介绍科室文化与医护团队外,特邀MDT团队成员与学员面对面交流,配备“进修学习包”,助力学员快速融入专病 MDT 团队。
(2)学习有支持 定期组织 “多学科学习交流会”(学员可向康复师、营养医师、中医师等提问解惑),为异地学员协调住宿、提供生活便利。
(3)心理有疏导 定期组织巴林特小组活动,由阳光天使护士指导学员进行情绪管理与压力调适。
(4)出科有仪式 举行结业典礼,为学员颁发荣誉证书与纪念品,组织“学习感悟分享会”,邀请MDT团队成员参加,让学员带着 “成就感” 与 “归属感” 返程。

图4 进修结业合影
四、项目成效(Product 成果评估)
截至 2025 年 8 月,来自全国的进修护士学员满意度持续提升(见图5):培训内容契合需求度达97%,其中康复、营养、中医、全程管理模块的满意度均超 97%,教学形式认可度达 96%,临床适用性评价达 96%,授课师资(含康复师、营养医师、中医师、全程管理师)满意度达 98%;培训期间学员认知、技能与人文素养三个维度均取得显著成效:认知层面,学员能清晰描述肺癌全流程MDT协作流程,学员比例由培训前的28%大幅提升至96%;技能层面,90%学员已掌握肺康复实操等关键技术并具备院内推广能力,85%的学员能独立制定肺癌患者全周期随访计划;人文素养方面,93%学员认为巴林特小组能有效缓解工作压力,学员通过系列人文关怀活动增强了职业认同感。
项目的成功实施,推动肺癌中心专病 MDT 护理模式向全国辐射:进修学员人数占比逐年提升;多名学员返程后,在本院筹建“肺癌专病中心”过程中发挥重要作用,同时不断将 “华西专病 MDT 经验” 转化为 “本地实践”。

图5 2022-2024年培训满意度调查结果
撰稿人 陈林
图 片 温江第8护理单元(肺癌中心病房)
审核人 李洪娟
探索教学真谛·展现教学魅力
为促进我院临床护理教学创新,护理部毕业后教育科在开设“教学论文荐读”专栏的基础上增设“护理教学创新项目推荐”一栏,供全院师生学习、借鉴。
“微光精神,创新改变”。我们期待通过专栏,激发临床护理教师思维,促进各科开展教学创新,不断提升临床护理教学质量和水平。
护理部毕业后教育科
2020年6月10日
● 版权声明 ●
● 本文内容最终解释归四川大学华西医院护理部所有,未经授权不得转载。
● <护理教学创新项目推荐>封面版权归四川大学华西医院宣传部所有,未经授权不得修改、转载。
作者
:温江第8护理单元(肺癌中心病房)
发布时间
:2025-11-19
0次
一、项目背景
肺癌作为我国发病率与死亡率最高的恶性肿瘤,其诊疗与护理已步入“精准化、多学科、全周期”的新阶段。传统进修培训模式受限于单一科室技能传授,难以覆盖肺癌患者从诊断到康复的全流程照护,也无法满足当前对“复合型专科护理人才”的迫切需求。
为突破这一局限,四川大学华西医院肺癌中心依托成熟的肺癌患者全程管理体系及涵盖胸外科、肿瘤内科、放疗科、影像科、病理科、康复科、临床营养科、心理科、中医科及护理学科的多学科协作(MDT)团队,以CIPP评估模型(Context, Input, Process, Product)为理论框架,构建了以“学员需求为核心、专病MDT特色为支撑、人文关怀为底色”的系统性肺癌护理进修教育新范式,旨在为全国肺癌专科护理人才培养提供可借鉴的“华西肺癌中心护理进修教育方案”。

图1 肺癌中心医护团队
二、项目开展
模型筑基,锚定高质量培训目标
肺癌护理的复杂性体现在两方面:一是诊疗环节涉及外科手术、化疗、放疗、靶向治疗、免疫治疗等多技术领域,需跨学科协同;二是照护过程覆盖患者术前评估、术中配合、术后康复、治疗不良反应管理、营养支持、心理疏导、中医协同施治及长期随访,需全周期介入。这对进修护士的 “系统思维” 与 “整合能力” 提出了极高要求。
CIPP模型是美国学者斯塔弗尔比姆提出的一种决策导向型评价模型,涵盖背景(Context)、输入(Input)、过程(Process)和成果(Product)四个维度(见图2)。将CIPP评估模型与肺癌诊疗全流程特性深度耦合,构建 “评估-设计-实施-验证”科学闭环,通过四维联动推动质量与效能提升,系统解决传统培训中“目标模糊-评估缺失”痛点(见表1):通过背景评估精准识别需求,输入评估优化专病 MDT 资源配置,过程评估动态把控全流程教学质量,成果评估验证培训实效。CIPP模型不仅为项目设计提供了理论支撑,更成为确保培训 “高质量、高契合度、高转化性” 的关键路径。
项目明确培训目标,即培养能独立承担肺癌患者 “全周期、多维度” 照护的专科护士。学员除掌握临床护理核心技能外,还需具备与康复、营养、中医等多学科团队协作的能力,能将人文照护素养内化为自身的专业实践。

图2 CIPP模型图
表1 基于CIPP模型的肺癌护理教学设计

需求导向,精准定位培训维度
(Context 背景评估)
2.1 需求调研全覆盖
通过线上问卷(覆盖全国30余省、市、自治区的基层及三甲医院)、电话访谈(重点面向三甲医院肿瘤科护士长及骨干)及往届学员反馈,精准聚焦学员在肺癌MDT协作流程、肺康复实操、全程化管理、营养与心理干预、中医护理技术等核心内容中的学习需求,特别关注学员在参与多学科团队高效协作实践中的痛点。
2.2 机构及个体需要差异的考量
精准识别学员、机构、患者三维需求,完成三维锚定精准课程设计。
(1)学员维度 分析往期学员数据,提炼基层护士痛点(如靶向治疗皮疹护理、免疫性肺炎识别)。
(2)机构维度 对接区域医疗中心建设需求(如县域医院重点发展安宁疗护、快速康复)。
(3)患者维度 引用2024年华西肺癌中心调研数据(心理支持需求率达92%,营养干预缺口达65%)。
资源整合,构建精准化课程体系
(Input 输入评估)
3.1 课程设计强融合
结合肺癌诊疗最新进展(如靶向药物不良反应管理、免疫治疗相关护理)与中心专病优势,将课程分为 “核心必修模块 + 特色选修模块” 两大模块,明确纳入康复、营养、中医、全程管理等全流程维度(见表2)。
表2 培训模块

3.2 多学科团队师资整合
专门设置 “专病 MDT 沉浸式学习单元”,由康复师、营养医师、全程管理师、中医师与医护团队共同参与教学。
表3 专病MDT沉浸式学习单元

多元教学,打造沉浸式实践课堂
(Process 过程评估)
4.1 知行合一:推动理论向临床能力转化
为避免 “学用脱节”,项目将CIPP评估模型与情景沉浸式学习整合,构建 “场景观摩 - 理论奠基 - 实操验证” 的三维教学体系,学员通过深临临床场景,在全程管理师、康复师、中医师/中医护士、营养医师的带领下进行理论学习及实操练习。
理论学习采用 “专家授课 + 案例解析” 模式,特别邀请康复科医师讲解肺康复原理、营养科医师分析肿瘤营养代谢特点、中医师解读中医护理理论、全程管理师分享全周期管理经验,结合临床典型病例拆解多维度照护要点。实操验证实行 “导师负责制 + 多学科联合指导”:为每位学员配备 1 名专科护士导师,同时联合多学科专家提供专项指导,确保学员掌握 “可复制、可推广” 的临床技能。
表4 “场景观摩-理论奠基-实操验证”三维教学体系

4.1 案例为擎:强化 MDT 协作与全周期思维
以“临床真实病例”为核心,采用 PBL(问题导向学习)模式设计教学任务。通过引入真实病案,以问题为驱动,重点围绕“专病MDT协作机制”和“全流程护理处置”等关键维度展开深度研讨,融入康复指导、营养支持、中医干预及全程化管理等多维度全流程要素,强化学员对患者整体照护的理解,全面提升学员在复杂临床场景中的综合应对能力和实践素养。

图3 PBL导向型案例
4.3 人文筑基:让关怀贯穿学习全流程
项目将 “人文关怀” 从 “理念” 转化为 “制度化举措”,让学员在感受温暖的同时,提升自身人文照护素养:
(1)入科有温度 举办欢迎仪式,除介绍科室文化与医护团队外,特邀MDT团队成员与学员面对面交流,配备“进修学习包”,助力学员快速融入专病 MDT 团队。
(2)学习有支持 定期组织 “多学科学习交流会”(学员可向康复师、营养医师、中医师等提问解惑),为异地学员协调住宿、提供生活便利。
(3)心理有疏导 定期组织巴林特小组活动,由阳光天使护士指导学员进行情绪管理与压力调适。
(4)出科有仪式 举行结业典礼,为学员颁发荣誉证书与纪念品,组织“学习感悟分享会”,邀请MDT团队成员参加,让学员带着 “成就感” 与 “归属感” 返程。

图4 进修结业合影
四、项目成效(Product 成果评估)
截至 2025 年 8 月,来自全国的进修护士学员满意度持续提升(见图5):培训内容契合需求度达97%,其中康复、营养、中医、全程管理模块的满意度均超 97%,教学形式认可度达 96%,临床适用性评价达 96%,授课师资(含康复师、营养医师、中医师、全程管理师)满意度达 98%;培训期间学员认知、技能与人文素养三个维度均取得显著成效:认知层面,学员能清晰描述肺癌全流程MDT协作流程,学员比例由培训前的28%大幅提升至96%;技能层面,90%学员已掌握肺康复实操等关键技术并具备院内推广能力,85%的学员能独立制定肺癌患者全周期随访计划;人文素养方面,93%学员认为巴林特小组能有效缓解工作压力,学员通过系列人文关怀活动增强了职业认同感。
项目的成功实施,推动肺癌中心专病 MDT 护理模式向全国辐射:进修学员人数占比逐年提升;多名学员返程后,在本院筹建“肺癌专病中心”过程中发挥重要作用,同时不断将 “华西专病 MDT 经验” 转化为 “本地实践”。

图5 2022-2024年培训满意度调查结果
撰稿人 陈林
图 片 温江第8护理单元(肺癌中心病房)
审核人 李洪娟
探索教学真谛·展现教学魅力
为促进我院临床护理教学创新,护理部毕业后教育科在开设“教学论文荐读”专栏的基础上增设“护理教学创新项目推荐”一栏,供全院师生学习、借鉴。
“微光精神,创新改变”。我们期待通过专栏,激发临床护理教师思维,促进各科开展教学创新,不断提升临床护理教学质量和水平。
护理部毕业后教育科
2020年6月10日
● 版权声明 ●
● 本文内容最终解释归四川大学华西医院护理部所有,未经授权不得转载。
● <护理教学创新项目推荐>封面版权归四川大学华西医院宣传部所有,未经授权不得修改、转载。